乐竞体育
乐竞体育
乐竞体育-乐竞体育官网
菜单
乐竞体育官网
乐竞体育
乐竞体育
体育快讯
乐竞要闻
通知公告
新闻发布
体彩之窗
直播专区
直播专区
群众体育
群众体育
竞技体育
竞技体育
体育产业
体育产业
政务公开
政务公开
政策法规
政务服务
信息博览
主页
>
专题频道
>
体育行政执法公示
>
事后公开(双随机、一公开专栏)
>
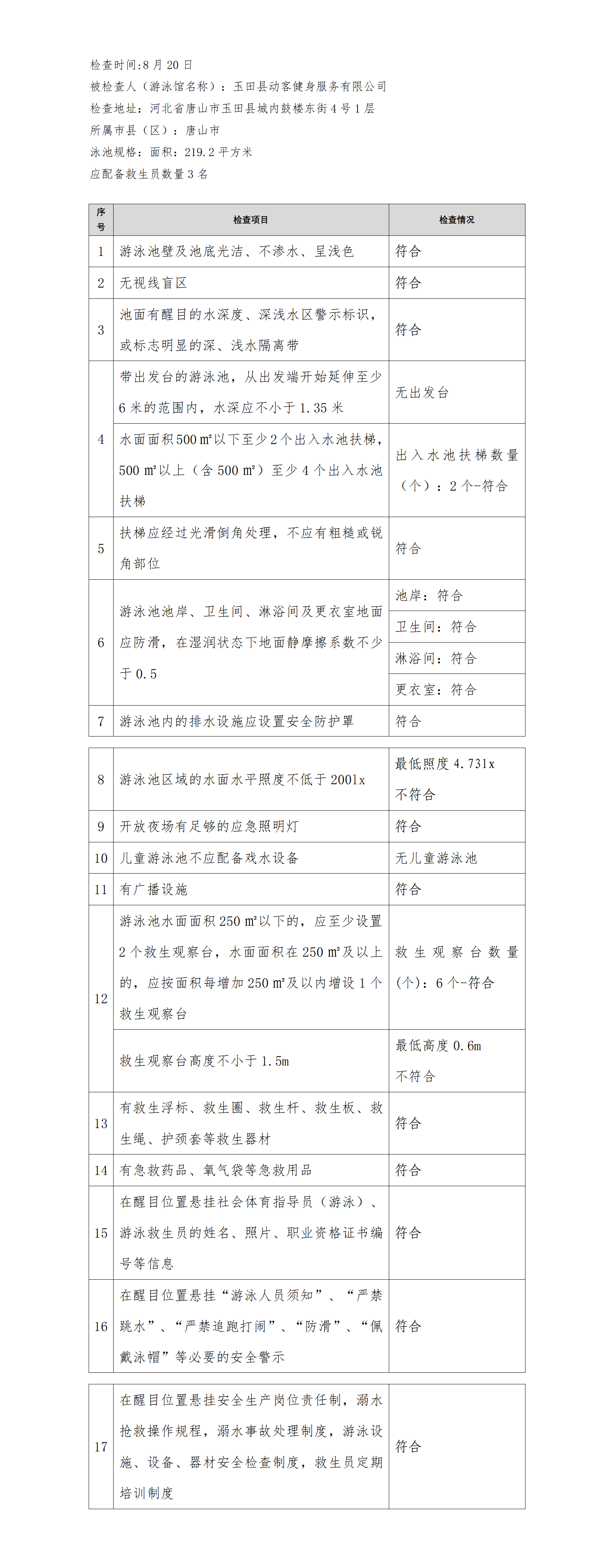
河北省游泳馆双随机安全检查结果公示
来源:法规安监处 时间:2024-08-22
责任编辑:乐竞体育-乐竞体育官网
相关推荐
省体育局安全生产督导检查组到航空中...
中国田径协会副主席杨继敏一行到河北...
王春督导检查蟠龙湖训练基地安全生产...
栏目导航
>事前公开
>事后公开(双随机、一公开专栏)
热点新闻
1
2025 年部门预算信息公开目录
2
2024(第五届)河北省体育消费季“体育运动护照”打卡体验...
3
乐竞体育 系列视频展播 人才
4
乐竞体育 系列视频展播 概况
5
乐竞体育 系列视频展播 冰雪
6
乐竞体育 系列视频展播 射击学院
7
滑出了赛场上一道道美丽弧线 承德市2023-2024大众冰雪季速...
8
我省健儿郭帅在2024年国际自盟场地自行车国家杯(阿德莱德...
9
经验交流 | 石家庄:创新实干补短板 体育惠民谱新篇
10
水上中心召开安全生产风险隐患排查整治工作动员会
乐竞体育 公众号
扫描关注
获取更多精彩